Wednesday March 2026

হটলাইন

সেবা এবং ধাপ

নং শিরোনাম সেবার ধাপ কার্যকলাপ
  
কৃষি খাস জমি বন্দোবস্ত প্রসেস দেখুন
গণপ্রজাতন্ত্রী বাংলাদেশ সরকার দেখুন
২০ একরের নিম্নের জলমহালের ইজারা প্রদানের প্রসেস দেখুন
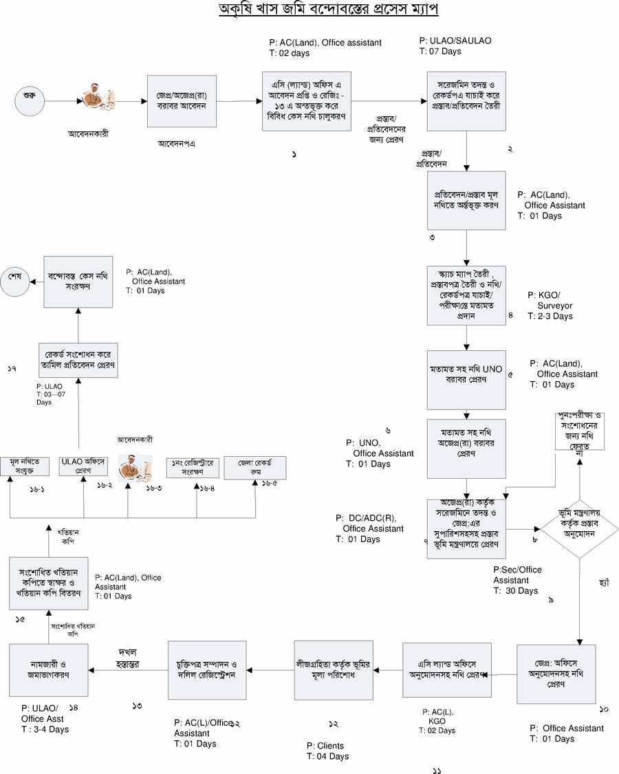
অকৃষি খাস জমি বন্তোবস্ত প্রসেস দেখুন
নামজারী-জমাখারিক সংক্রান্ত প্রসেস দেখুন
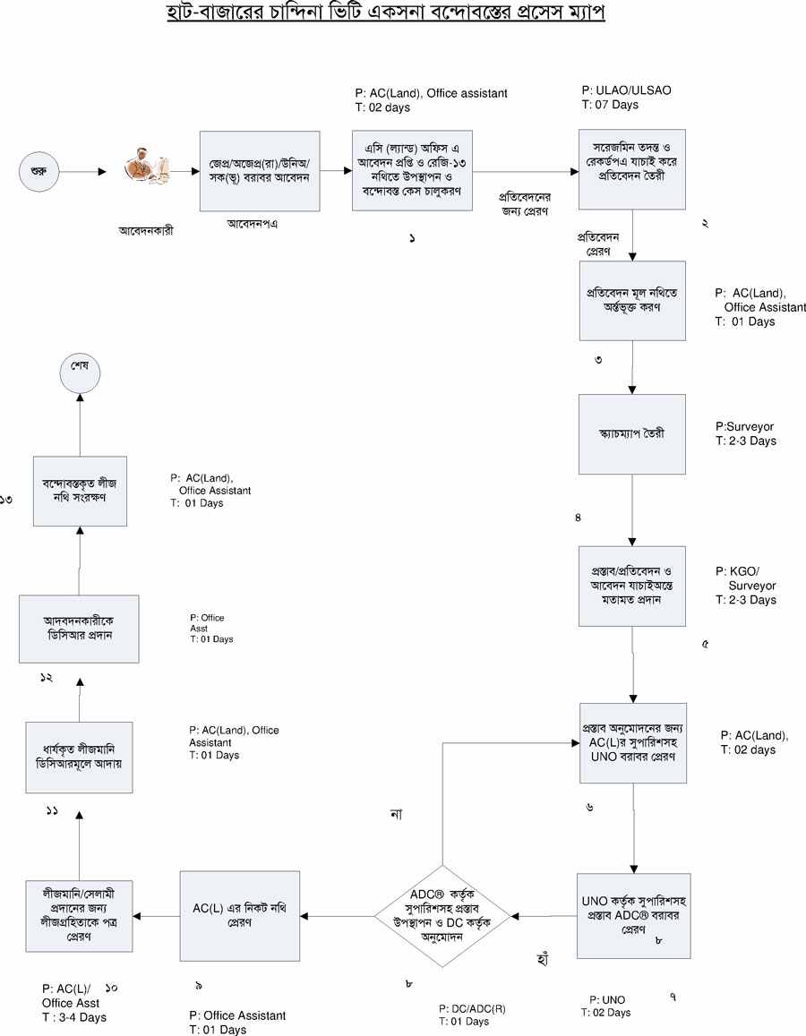
হাট-বাজারের একসনা বন্তোবস্ত প্রসেস দেখুন
দেখছেন ১ থেকে ৬ পর্যন্ত, মোট ৬ এন্ট্রি

এক্সেসিবিলিটি

স্ক্রিন রিডার ডাউনলোড করুন